Predzosilňovač pre gramofónovú prenosku (Actidamp Mk2)
Plošné spoje a sady súčiastok pre túto konštrukciu sú k dispozícii:
- Plošný spoj - 10 € / ks - dostupný počet 13 ks
- Sada súčiastok - 45 € / ks - dostupný počet 13 ks
- Hotový, oživený plošný spoj (poskladaná stavebnica) - 80 €
- Hotový, oživený, so zdrojom a v hliníkovej krabičke - 140 €
V prípade záujmu ma kontaktuj. Uvedené veci sa tiež dajú kúpiť cez ebay alebo Tindie, ale kvôli poplatkom je to drahšie.
Dostal som gramofón a nejaké platne, a zistil som, že na počúvanie pri rozumnej hlasitosti potrebujem predzosilňovač. Gramofón ako taký ho totiž v sebe nemá. Aké zapojenie použiť je celá veda a každý si pochvaľuje niečo iné. Nakoniec mi bol odporučený Actidamp Mk2, ktorý vyšiel v 90. rokoch v časopise Amatérske rádio (A02/90) a boli tam samozrejme použité dobové súčiastky. Ale vraj aj na dnes je to veľmi dobré zapojenie, ktoré sa často stavia.
Bohužiaľ som sa nikde nedopátral k návodu so schémou a plošným spojom v rozumnom formáte. Všetky informácie z internetu po tých rokoch zmizli.
Tak som použil jedno osvedčené zapojenie, ktoré som našiel a ktoré obsahovalo chyby, tak som ich opravil. K tomu som ešte použil namiesto pevných rezistorov pri LM317 a LM337 potenciometre, aby sa dalo nastaviť napájacie napätie úplne presne a tak, aby bolo čo najdokonalejšie symetrické. Ďalej som pri LM317 a LM337 použil všetky odporúčané súčiastky z datasheetu, aby som ich zapojenie čo najviac zlepšil. A nakoniec som zamenil diódový mostík za jednotlivé diódy. Mostíkov je totiž veľmi veľa rôznych typov a je zbytočné sa tu viazať na jeden konkrétny typ, ak má byť zapojenie čo najuniverzálnejšie. Oproti tomu diód má doma každý dosť. Možno použiť akékoľvek diódy, ktoré znesú v závernom smere aspoň nejakých 50 V, ja som použil staré Teslácke KY130/80, ktorých mám plno.
Zapojenie som prekreslil do KiCad-u a ponúkam tu na stiahnutie (tlačidlo nižšie). Tak si môže hocikto vyrobiť plošný spoj doma, alebo si zadať výrobu profesionálnej firme, stačí si vygenerovať v KiCad-e podklady vo formáte Gerber.
Predzosilňovač je vhodný pre prenosky MM (moving magnet) aj MC (moving coil). Treba prepojiť prepojky podľa typu prenosky, a to v oboch kanáloch. Ja som si tam osadil pin headery a na prepojenie som použil jumpery zo starých PC.
V napájaní je tzv. násobič kapacity (po anglicky capacitance multiplier), ktorý zaistí čo najkonštantnejšie napájacie napätia. To je mimoriadne dôležité, lebo zvyšky striedaviny by spôsobovali brum na výstupe.
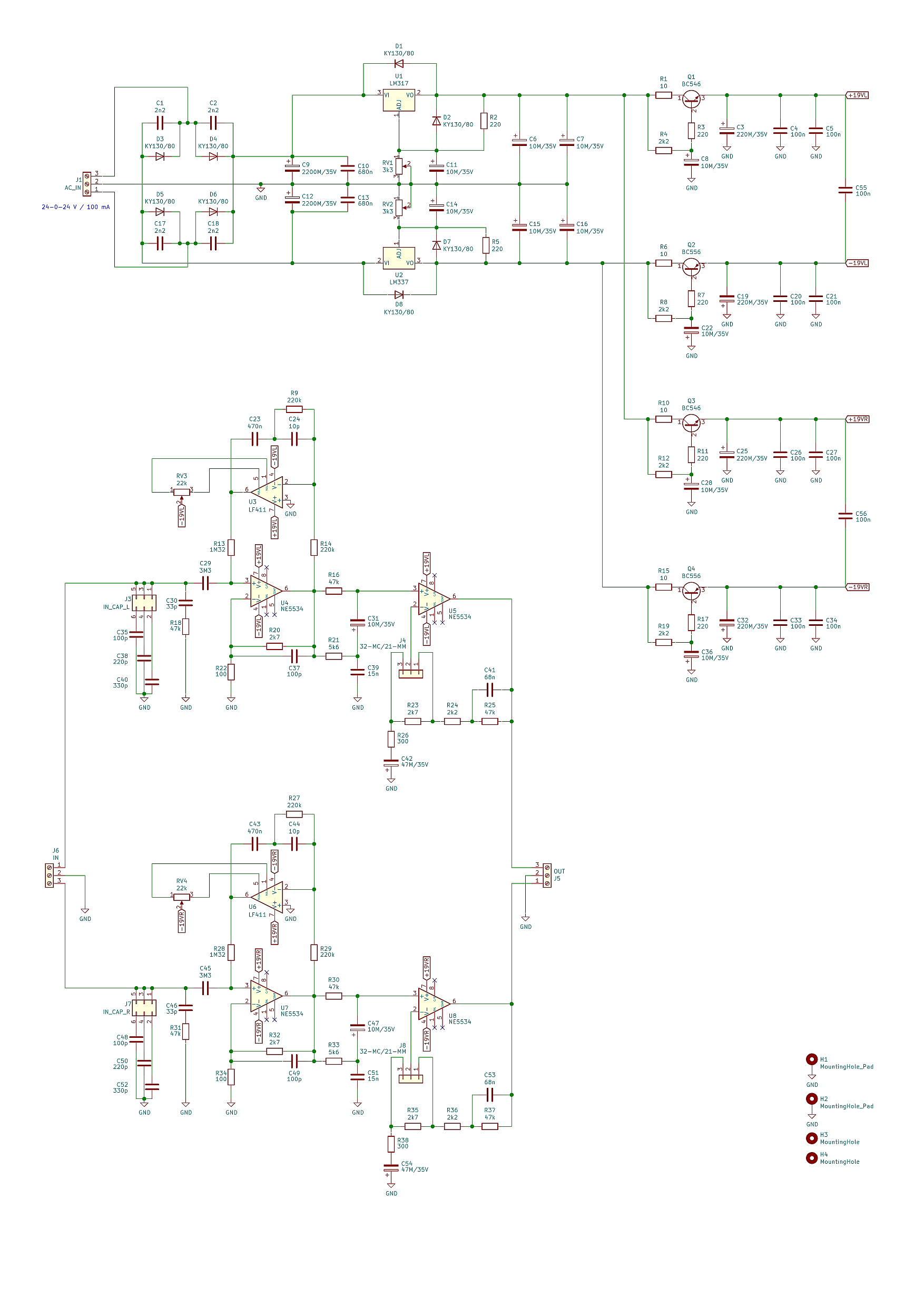
Tu je schéma (klikni pre zväčšenie):
A tu DPS a osadzovací plán (180 x 77 mm):
Zoznam súčiastok (BOM)
| C1, C2, C17, C18 | 2n2 |
| C3, C19, C25, C32 | 220M/35V |
| C4, C20, C26, C33 | 100n |
| C5, C21, C27, C34, C55, C56 | 100n |
| C6, C7, C8, C11, C14, C15, C16, C22, C28, C31, C36, C47 | 10M/35V |
| C9, C12 | 2200M/35V |
| C10, C13 | 680n |
| C23, C43 | 470n |
| C24, C44 | 10p |
| C29, C45 | 3M3 |
| C30, C46 | 33p |
| C35, C37, C48, C49 | 100p |
| C38, C50 | 220p |
| C39, C51 | 15n |
| C40, C52 | 330p |
| C41, C53 | 68n |
| C42, C54 | 47M/35V |
| D1, D2, D3, D4, D5, D6, D7, D8 | KY130/80 / 1N4001-7... |
| Q1, Q3 | BC546 |
| Q2, Q4 | BC556 |
| R1, R6, R10, R15 | 10 |
| R2, R3, R5, R7, R11, R17 | 220 |
| R4, R8, R12, R19, R24, R36 | 2k2 |
| R9, R14, R27, R29 | 220k |
| R13, R28 | 1M32 |
| R16, R18, R25, R30, R31, R37 | 47k |
| R20, R23, R32, R35 | 2k7 |
| R21, R33 | 5k6 |
| R22, R34 | 100 |
| R26, R38 | 300 |
| RV1, RV2 | 4k7 |
| RV3, RV4 | 22k |
| U1 | LM317 |
| U2 | LM337 |
| U3, U6 | LF411 / TL071 |
| U4, U5, U7, U8 | NE5534 |
| J1, J5, J6 | 3-pólová svorkovnica do DPS |
| J3, J7 | 2x3 pin header 2,54 mm |
| J4, J8 | 1x3 pin header 2,54 mm |
Pôvodné zdroje uvádzajú, že namiesto LF411 možno použiť MAC156, neskúšal som. LF411 sa už dlho nevyrába, dnešná náhrada môže byť TL071. Pasívne súčiastky vyberáme a premeriavame tak, aby sa čo najviac približovali požadovaným hodnotám, ale hlavne aby boli v oboch kanáloch (stereo) čo najrovnakejšie. Je to dôležité, aby bola dodržaná RIAA charakteristika.
Pri osadzovaní postupujeme bežným spôsobom, namiesto OZ osadzujeme objímky. Je dobré osadiť a oživiť najprv zdrojovú časť. Prvé zapnutie urobíme samozrejme s prázdnymi objímkami, a nastavíme zdroj potenciometrami pri LM317/LM337 na čo najsymetrickejšie napätie okolo 18 V. Osadíme všetky štyri prepojky podľa typu prenosky. Potom odmeriame napätia na objímkach - či sú kladné a záporné napätia na tých pinoch, kde majú byť. Ak niečo nesedí, skontrolujeme dosku na nechcené skraty či prerušené miesta. Ak je všetko v poriadku, môžeme osadiť OZ a zmerať odber z transformátora. Odber z oboch vetiev s osadenými OZ a bez pripojeného vstupu a výstupu, má byť okolo 50 mA. Na L výstup (a potom aj na R výstup) pripojíme jednosmerný milivoltmeter a nastavíme potenciometerom v príslušnom kanáli čo najmenšie napätie na výstupe (typicky pod 1 mV). Potom môžeme pripojiť vstup a výstup, a malo by to hrať.
Na napájanie použijeme transformátor s výstupným napätím okolo 24-0-24 V (symetrický), prúd stačí asi okolo 100-200 mA. Ja som použil také malé trafko z rozobratej elektroniky, ktoré som vmontoval do extra plastovej krabičky - foto na konci stránky. Odporúča sa trafo mať mimo samotného predzosilňovača, lebo indukuje brum. Samotný predzosilňovač vstaviame do kovovej krabičky a vstupy a výstupy od konektorov vedieme tienenými káblikmi - minimalizuje sa tak rušenie. Pozor na prípadné skraty voči krabičke.
Koho by zaujímala teória, princíp fungovania, a prípadne aj ďalšie alternatívne zapojenia, všetko nájde v časopise Amatérske rádio (A02/90).
Dole je na stiahnutie KiCad projekt a interaktívny osadzovací plán.
Osobne som so zvukom tohto zapojenia spokojný a verím, že mi bude dlho slúžiť.


